由 wenbin » 週五 6月 27, 2025 1:01 am
責任鑑定是從管委會那說的.. 我真的沒見過機械車位群組. 大多大家都在罵說這是社區消防安檢沒做好造成的. 在那推責任. 想不到當賊喊捉賊. 總結.. 過去三次都一個禮拜就修好.. 不像這次十天後才修.. 且修好一半. 且這次發現.. 社區安全有疑慮. 也證實了管委會及物業沒有機械車位名冊. 仍然用我多年前做好的機械車位名冊. 導致這幾年來沒有更新. 不顧社區安全. 至今總幹事只會貼圖. 相關正確解決方式我都有回應. 信我的人都可以順利出車. 信管委會的人自求多福. 至於找媒體處理. 哈.. 那個找媒體的人. 還在相信總幹事. 現在總幹事說你惡意出賣社區形象.
================================
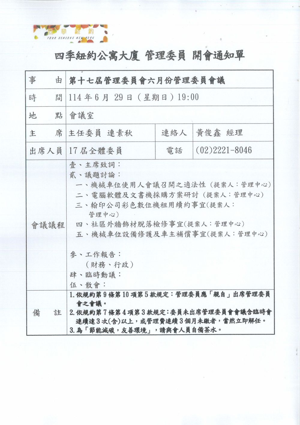
管委會會議開會規定有的第二項有說明:
二、發生重大事故有及時處裡之必要、經三分之一以上之委員請求召開管理委員會會議
時,主任委員應於三日內選定時間儘速召開臨時管理委員會會議。
但管委會一直沒有召開管委會臨時會議. 故流會是假的. 因為根本無心.
過去管委會在發生重大事件. 都是當天召開臨時會. 幾乎都是當天開會. 此次管委會只會以流會為理由來故意拖時間.
在今年初時. 管委會為了弄掉委員.. 把委員弄掉. 每二天開個臨時管委會. 造成有委員就這樣三次未到被開除了.. 現在機械車位出事. 死都不開臨時管委會.
- 附加檔案
-

- 36.jpg (161.22 KiB) 已瀏覽 967 次
-

- 123.jpg (208.83 KiB) 已瀏覽 1046 次
責任鑑定是從管委會那說的.. 我真的沒見過機械車位群組. 大多大家都在罵說這是社區消防安檢沒做好造成的. 在那推責任. 想不到當賊喊捉賊. 總結.. 過去三次都一個禮拜就修好.. 不像這次十天後才修.. 且修好一半. 且這次發現.. 社區安全有疑慮. 也證實了管委會及物業沒有機械車位名冊. 仍然用我多年前做好的機械車位名冊. 導致這幾年來沒有更新. 不顧社區安全. 至今總幹事只會貼圖. 相關正確解決方式我都有回應. 信我的人都可以順利出車. 信管委會的人自求多福. 至於找媒體處理. 哈.. 那個找媒體的人. 還在相信總幹事. 現在總幹事說你惡意出賣社區形象.
================================
管委會會議開會規定有的第二項有說明:
二、發生重大事故有及時處裡之必要、經三分之一以上之委員請求召開管理委員會會議
時,主任委員應於三日內選定時間儘速召開臨時管理委員會會議。
但管委會一直沒有召開管委會臨時會議. 故流會是假的. 因為根本無心.
過去管委會在發生重大事件. 都是當天召開臨時會. 幾乎都是當天開會. 此次管委會只會以流會為理由來故意拖時間.
在今年初時. 管委會為了弄掉委員.. 把委員弄掉. 每二天開個臨時管委會. 造成有委員就這樣三次未到被開除了.. 現在機械車位出事. 死都不開臨時管委會.