管委會的機械車位處理的緊急公告

發表回覆


這個問題是防止廣告機器人自動表單提交的一種手段。
表情符號
:D :) ;) :( :o :shock: :? 8-) :lol: :x :P :oops: :cry: :evil: :twisted: :roll: :!: :?: :idea: :arrow: :| :mrgreen: :geek: :ugeek:

BBCode 允許使用
[img] 允許使用
[url] 允許使用
表情符號 允許使用

主題瀏覽
   

展開瀏覽 主題瀏覽: 管委會的機械車位處理的緊急公告

Re: 管委會的機械車位處理的緊急公告

ADA » 週五 6月 27, 2025 10:59 am

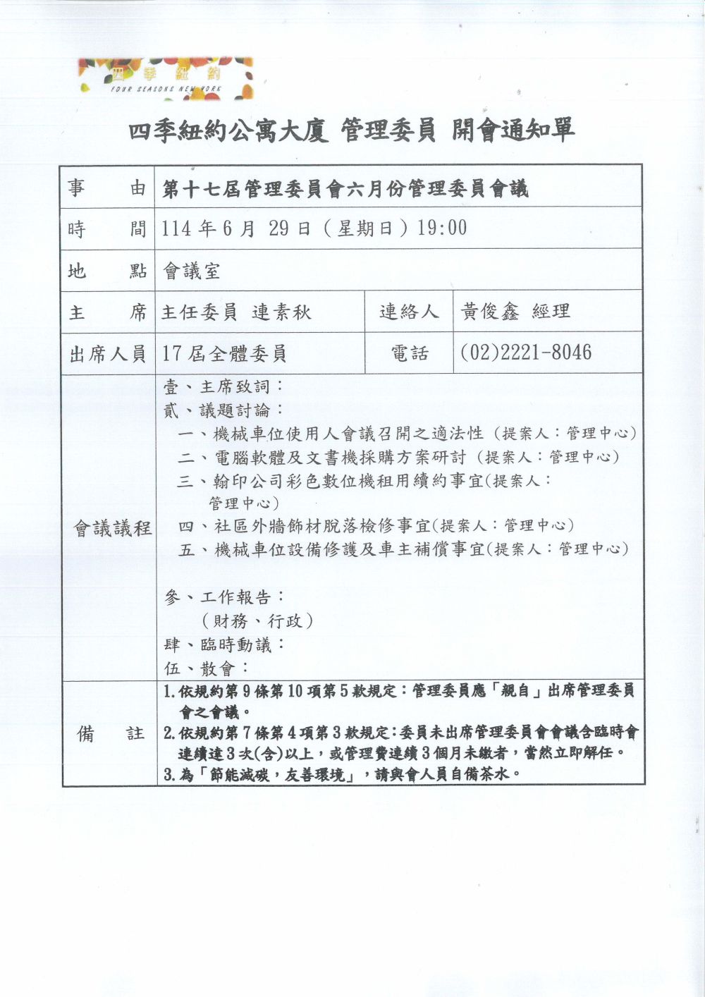
有關於 議題討論第一條:

一、機械車位使用人會議召開之適法性

適法性 也就是 合法性

既然要談法,請問管委會6/29的會議中是否有相關的法律人員來解釋「法」,若只是一群法盲的人在談所謂的「法」,這就像一群小學生在談量子力學有什樣的區別呢!

管委會的機械車位處理的緊急公告

wenbin » 週五 6月 27, 2025 1:01 am

責任鑑定是從管委會那說的.. 我真的沒見過機械車位群組. 大多大家都在罵說這是社區消防安檢沒做好造成的. 在那推責任. 想不到當賊喊捉賊. 總結.. 過去三次都一個禮拜就修好.. 不像這次十天後才修.. 且修好一半. 且這次發現.. 社區安全有疑慮. 也證實了管委會及物業沒有機械車位名冊. 仍然用我多年前做好的機械車位名冊. 導致這幾年來沒有更新. 不顧社區安全. 至今總幹事只會貼圖. 相關正確解決方式我都有回應. 信我的人都可以順利出車. 信管委會的人自求多福. 至於找媒體處理. 哈.. 那個找媒體的人. 還在相信總幹事. 現在總幹事說你惡意出賣社區形象.

================================
管委會會議開會規定有的第二項有說明:
二、發生重大事故有及時處裡之必要、經三分之一以上之委員請求召開管理委員會會議
時,主任委員應於三日內選定時間儘速召開臨時管理委員會會議。

但管委會一直沒有召開管委會臨時會議. 故流會是假的. 因為根本無心.

過去管委會在發生重大事件. 都是當天召開臨時會. 幾乎都是當天開會. 此次管委會只會以流會為理由來故意拖時間.
在今年初時. 管委會為了弄掉委員.. 把委員弄掉. 每二天開個臨時管委會. 造成有委員就這樣三次未到被開除了.. 現在機械車位出事. 死都不開臨時管委會.
附加檔案
36.jpg
36.jpg (161.22 KiB) 已瀏覽 231 次
123.jpg
123.jpg (208.83 KiB) 已瀏覽 310 次

回頂端